1xbet中文
主页
1xbet中文概况
1xbet中文概况
勇担能源安全“国之大者 ”
打造全国一流绿色能源企业
1xbet中文简介
领导团队
组织架构
1xbet中文中心
1xbet中文中心
汇聚焦点 朝闻天下
新闻头条
1xbet中文新闻
媒体报道
基层动态
党的建设
党的建设
政治建设、思想建设、组织建设 作风建设、纪律建设、制度建设
红色云能
清廉能投
纪委举报平台
1xbet中文
1xbet中文
二次创业再出发 奋楫争先启新程
青年之声
职工之家
社会责任
信息公开
信息公开
公平、公正、公开
人才招聘
公告公示
采购信息
企业领导管理
所属公司
1xbet中文
云南能投联合外经股份有限公司
云南能投物流有限责任公司
云南能投信息产业开发有限公司
云南能投缘达建设集团有限公司
云南能投居正产业投资有限公司
云南能投绿色新材有限责任公司
EN
繁
主页
1xbet中文概况
1xbet中文简介
领导团队
组织架构
1xbet中文中心
新闻头条
1xbet中文新闻
媒体报道
基层动态
党的建设
红色云能
清廉能投
纪委举报平台
1xbet中文
职工之家
青年之声
社会责任
信息公开
人才招聘
采购信息
所属公司
1xbet中文
云南能投联合外经股份有限公司
云南能投物流有限责任公司
云南能投信息产业开发有限公司
云南能投缘达建设集团有限公司
云南能投居正产业投资有限公司
EN
繁
您当前的位置:
1xbet中文
>
信息公开
>
公告公示
1xbet中文 2023年可持续发展融资年度报告
发布时间:2024-07-02
点击量:
1
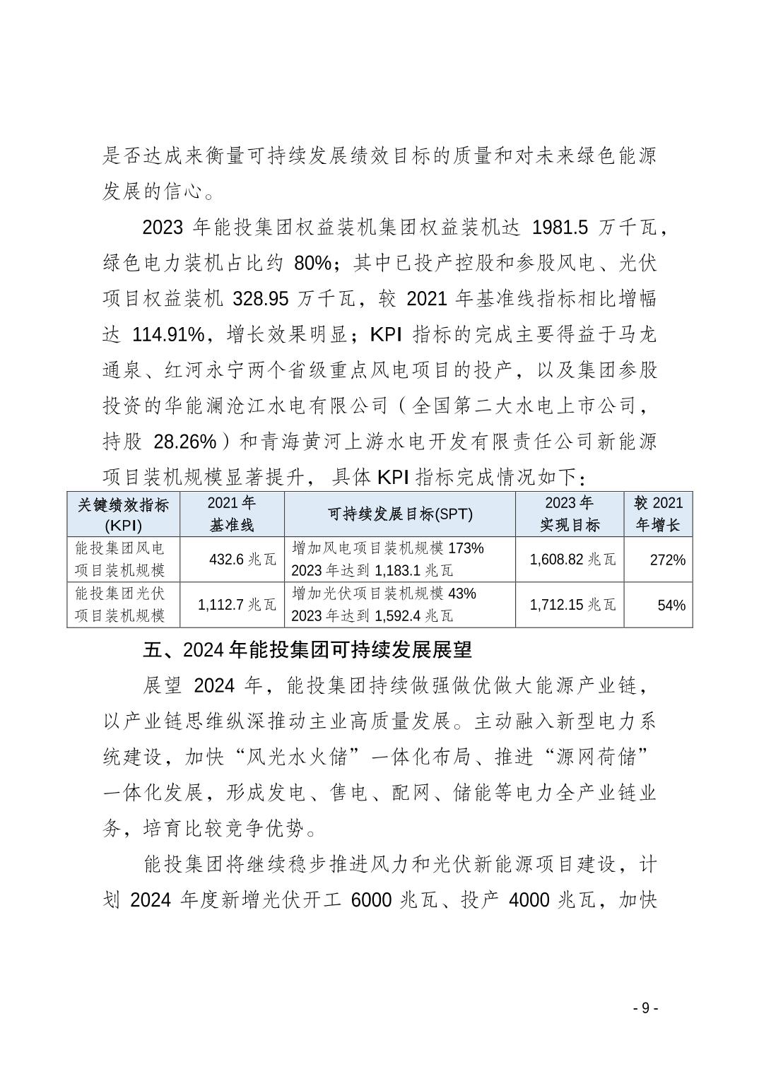
1xbet中文 2023年可持续发展融资年度报告
公众号
视频号
抖音号
地址:云南省昆明市西山区日新中路616号1xbet中文 集控综合楼
电话:+86 0871-64980000
传真:+86 0871-64981111
1xbet中文-在线体育投注 版权所有
滇ICP备13005863号
滇公网安备53011202001145
1xbet中文
1xbet中文中心
党的建设
1xbet中文
专题活动
视觉云能
1xbet中文
>
信息公开
>
公告公示